2026 年俄罗斯国际两轮车展定于4 月 2-5 日,在俄罗斯莫斯科爱国者展览馆盛大举办。欢迎加入新天展团,共赴海外市场拓展之旅!我们已为各位展商伙伴精心整理展会核心信息、参展全流程安排及出行注意事项,供大家参考筹备。
展会基本信息
展会名称:第六届俄罗斯国际两轮车展Velocult
俄文名称:Велокульт 2026
展会时间:2026年4月2-5日

展馆信息
展览地点: 俄罗斯,莫斯科,爱国者展览中心(PATRIOT Exhibition Centre)
英文地址:143070, Moscow region, urban districtOdintsovo, Patriot Park territory, building 2
俄文地址:КВЦ «Патриот ЭКСПО», Московская область, г.о. Одинцовский, тер. парк Патриот
展商证:布展(4月1日)当日,由领队找主办方统一领取并发放。展商证为不记名证件。
组展单位:新天国际会展
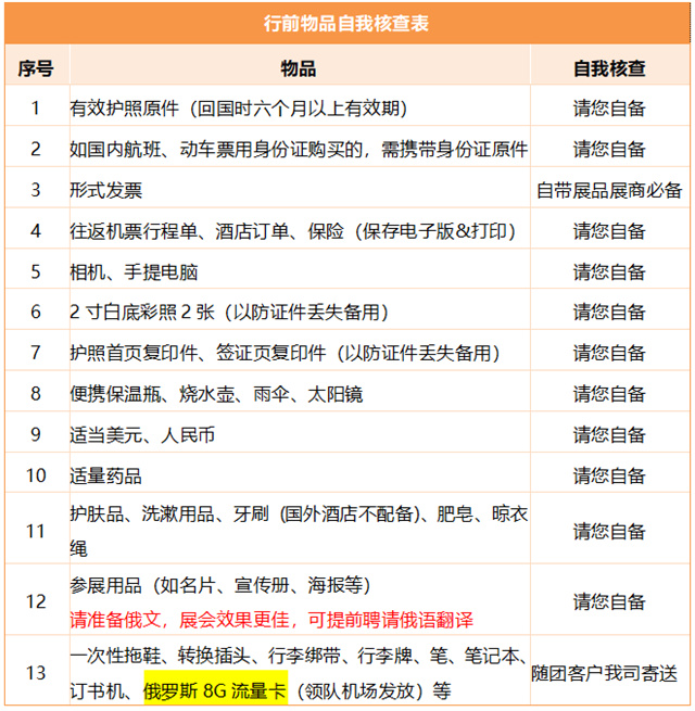
行前须知
莫斯科天气(信息来源网络,供参考)
展期期间莫斯科天气:最高温度16℃,最低气温3℃。
天气寒冷,注意保暖及防寒,请带适应衣物、便捷雨具。

出行提示
1、中国与莫斯科时差5小时,莫斯科比中国时间晚5个小时。
2、酒店不配备牙刷、牙膏、等私人用品,请自备。
3、在外期间注意安全,保管好随身携带的财物谨防小偷!
4、如果你随身携带展品,请把展品和自己的个人用品混合放在自己的行李箱里,这样能降低被俄罗斯海关罚款的几率。
5、货币是卢布,信用卡、银联卡在俄罗斯均不可使用。您可携带适量美元/人民币,找导游或在机场、酒店换汇。
参展须知
1、展商证将于4月1日布展当日发给各位参展展商。每家摊位入馆证数量将严格按照组委会标准给予,如需更多的入馆证,请另行办理。请您妥善保管,避免遗失!(涉及补贴事宜务必保管好)
2、俄罗斯的标准电压为220V,频率为50-60赫兹,和中国的电压频率一致,电源插头一般为圆柱两角,欧标和德标可用。请带上我司提供的转换插头。
3、请务必携带有效的非移民类签证和有效护照,护照有效期应超过您原定离俄罗斯的日期至少六个月。
4、展馆不允许在展位上烧开水,高功率产品容易造成整片区断电,会有惩罚性电费产生。
5、撤展注意:请您处理好展位上的样品和垃圾,以免产生不必要的费用!
国外紧急联络
俄罗斯应急警示电话:紧急服务万能号码112 救护车103 报警102 救援及消防101
中华人民共和国驻俄罗斯联邦大使馆
地址:莫斯科市友谊街6号
г.Москва, ул.Дружбы, д.6,115127
No.6, Ulitsa Druzhby,Moscow, ,115127
电话:007-499-9518443
领事证件服务(护照、公证认证、签证等)咨询电话(接听时间:周一至周五下午15:30至18:00,节假日除外):
中文服务:007-499-951-8584
俄文服务:007-499-951-8435
领事保护与协助电话:007-499-951-8661(工作时间为周一至周五上午9:00-12:30,下午15:30-19:00)
使馆邮箱:chinaemb_ru@mfa.gov.cn

布展注意事项
1.展品核对:布展时请先在各自展位清点展品,如有差错,请及时联系现场负责运输的工作人员解决。
2.展位结构保护:严禁在展板、墙面及结构件上使用不干胶、打洞、钉图钉或使用难以清除的胶带固定宣传品。请勿将产品直接固定在展台结构上。展览结束后,所有结构件须完好归还,如有损坏或残留胶痕,相关修复费用由参展商承担。
用电安全及规范
1、标准插座规格:展位提供220V/500W电源插座。严禁使用电热设备、电水壶、电汤匙及非欧标电源线,以免引发跳闸或安全事故。
2、特殊用电申请:如需机械用电或其他高压用电,请提前向主办方申请。
3、电压波动提示:现场电压可能存在±20V–30V的波动,建议重要设备(如电脑、精密仪器)自备稳压器或整流器,以防损坏。
展位灯光说明:展位灯光位置一经确认并完成布线施工后,现场无法更换移动,仅可微调灯照方向。请展商提前确认好灯光布局。

撤展及物品管理
1、贵重物品随身携带:请勿将贵重物品及展品留置展位过夜,应随身携带,谨防失窃。
2、撤展交接程序:撤展时人员混杂,请提前与运输公司确认提货时间及人员,务必当面清点展品数量并拍照留底后再离场,以免造成损失。
3、现场清洁要求:撤展后请将展位上的样品、包装箱及垃圾统一清理至展馆指定的垃圾丢弃处。因遗留大件物品(如木箱、展架等)产生的清理费用,由参展商自行承担。
预祝所有展商
旅途愉快,参展顺利,广结客源!